GRADSKE TVRTKE I USTANOVE
Slatina KOM d.o.o.
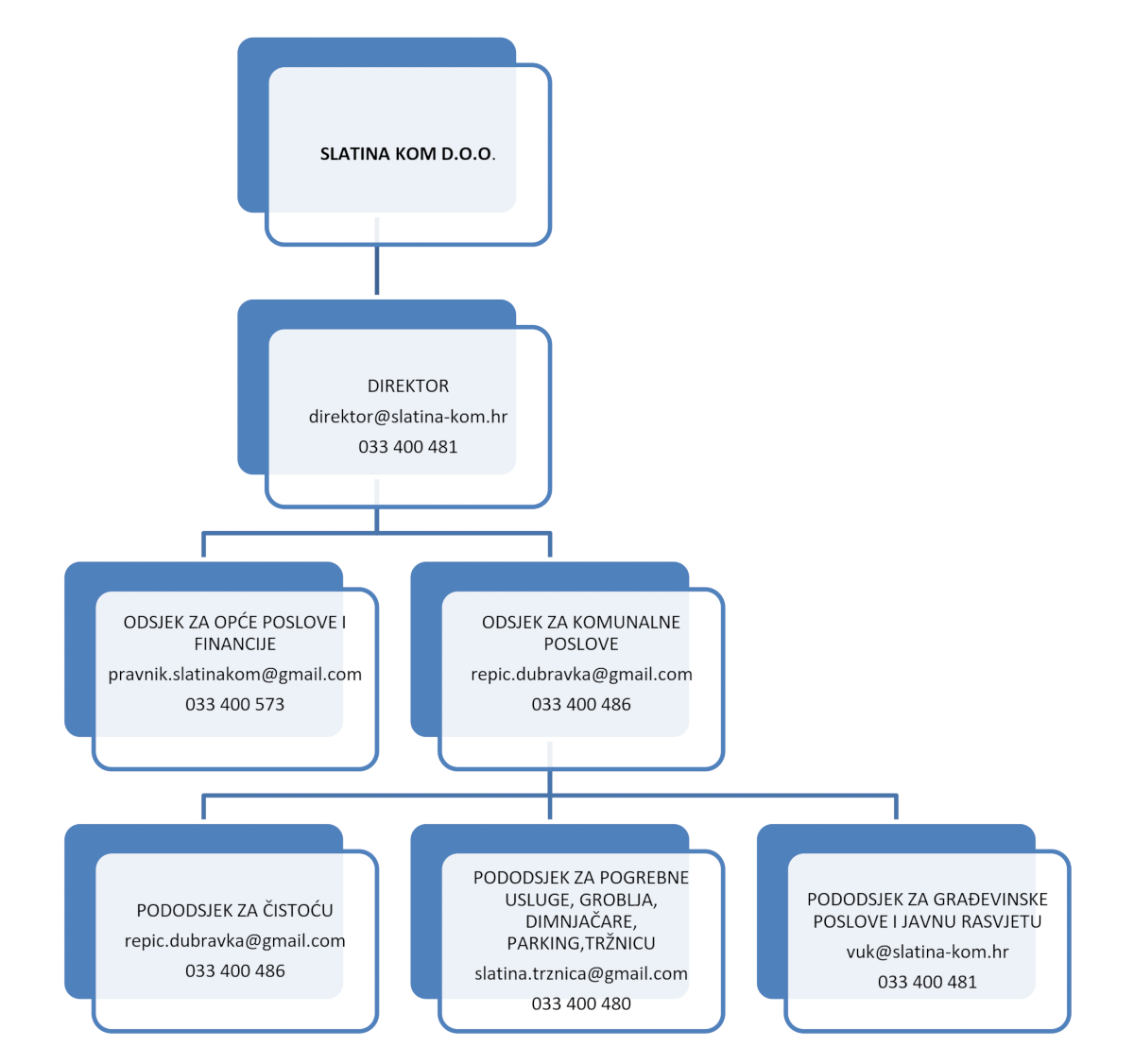
SLATINA KOM d.o.o.
Trgovačko društvo za komunalnu djelatnost u vlasništvu grada Slatine
- Osoba za zastupanje: Sanjin Hmelik, direktor
- Trg Ruđera Boškovića 16/b
- Tel. 033 400 481
Djelatnost
SLATINA KOM d.o.o. obavlja komunalne djelatnosti: održavanje čistoće, odlaganje komunalnog otpada, održavanje javnih površina, održavanje nerazvrstanih cesta, tržnice na malo, upravljanje grobljem, usluge ukopa, trgovina pogrebne opreme, održavanje groblja i prijevoz pokojnika, obavljanje dimnjačarskih poslova, održavanje javne rasvjete, skupljanje i zbrinjavanje otpada, upravljanje i održavanje stambenih zgrada, te naplate usluge parkiranja.
Klikom na poveznicu pogledajte raspored odvoza otpada:
Raspored odvoza razvrstanog otpada - Slatina KOM d.o.o.


